2025年11月14日
配天机器人2025年11月14日
TE2025年11月14日
西门子2025年11月14日
新时达2025年11月14日
蔡司工业
2025年11月13日
埃尔森
2025年11月10日
BBS
2025年11月07日
劳易测
2025年11月06日
和利时
2025年11月14日
威图
2025年11月14日
TE
2025年11月14日
KUKA
2025年11月14日
先导智能
2025年11月14日
TDK
本文介绍了将Cypress公司的PSoC(可编程片上系统)CY8C 21534系列芯片运用于汽车中控台面板的开发过程。
面板的工作原理以及其创新性外型设计,重点介绍了电容感应技术的原理及其在面板控制方面应用的优势,另外分析了此款中控台面板的市场前景和商业价值。
背景简介
汽车电子技术发展到今天,车上电子器件越来越多,通过车载电脑控制和协调这些电器件已经成为一种必要。然而,车辆越高档,电子设备就会越多,车载电脑的操作系统也就会越复杂。如果每 一功能都与按键相对应,可以想象汽车中控台将会是多么令人眼花缭乱。在这种情况下,如何令操作界面既简单又实用就成为一个不得不考虑的问题。参考iPod的操作界面,我们开发了一款基于电容感应技术的汽车中控台面板,使按键大为减少,外形简洁美观,操作具有趣味性。
本汽车中控台面板具有如下功能:
1.记录驾驶数据:在主页上的驾驶数据包括驾驶时间,里程,燃油使用量,平均燃油使用量,平均速度。这些数据每驾驶一次记录一次,用户也可以翻看以前的记录。
2.时间和日期的显示:这部分功能集成在屏幕的右边。在任何界面下都显示。
3.温度显示:同时显示室内外温度。
4.多媒体播放器:本系统界面上支持MP3播放,CD播放和收音机模式。这部分功能大量运用了Cypress电容感应技术,使娱乐更具趣味性。
5.空调控制:这部分包括普通控制功能,如温度控制、风力控制等。
系统总体设计
系统结构与界面设计
本系统采用Cypress公司提供的21534系列芯片,其特色是集成了电容感应模块CSR,在使用中可以直接配置,为与电容感应有关的设计提供了很大的便利。此芯片拥有四个数字模块位置和四个模拟模块位置,虽然有限,但此款芯片的主要设计目的是为了电容感应的控制,所以在此芯片上配置一个 电容感应模块(占用三个数字模块位置和一个模拟模块位置)和实现某些控制所必需的计数器模块(占用一个数字模块位置)是 刚好合适的。(如果有必要,还可以采用动态重分配技术加入其他模块)。
系统框图如图1所示。

图1 系统框图
显示设备采用了四灰度黑白液晶显示屏,其分辨率为240×128像素,在不设置字符层的情况下最多可以分为四层显示。在本设计中采用两层显示,其中第一层为字符层,可以显示ROM中自带的176个字母、数字、符号等,第二层为图画层,可以对显示屏上任意一点进行控制,以显示所期望的图形。第二层与第一层之间设置为与非关系,以实现在选择菜单时可以出现反色显示的效果,这也是目前广泛应用在电脑、手机等液晶屏菜单选择时的方式。屏幕的背光采用了定时控制方式,即每次按下按键15秒以后背光灯亮,15秒过后信息仍显示但背光灯熄灭,可以既不影响使用又拥有较低的功耗。
显示信息包括基本信息和功能信息,分别位于屏幕上用竖线分割而成的两部分。基本信息包括时间、日期、室内外温度等时刻需要显示但不需要经常变换位置且不需要按键来控制的信息,在屏幕右侧占用固定的位置,在视觉上具有一定的稳定性。而功能信息包括FM、CD、空调等等设备工作时的信息显示界面,位于屏幕左侧。
受外形设计限制,按键的数量非常有限,所以同一按键必须在不同界面下配置不同的控制功能,才能对系统进行有效的控制。在程序中,每次按键都会对按键变量进行赋值,而显示器如何显示不仅取决于变量按键,还要对当前显示界面进行判断,以实现按下按键以后正确的操作。另外,中央按键还增加了长按键功能,即按住中央按键1秒钟以上将会实现不同于单次按下的功能,以扩展了按键的功能,相当于增加了按键的数量。
电容感应原理与应用
电容感应模块CSR(Capacitive Sensor Relaxation Oscillator)由电容传感器阵列、模拟多路器、电容感应弛豫振荡器和记数器组成。该结构示意图如图 2所示。

图2 电容感应模块原理图
电容传感器通常由覆盖在PCB板上的铜片与地之间组成的电容构成。铜片上覆盖一层绝缘物质。当导体靠近电容器时,如图3,铜片和地之间的电容值就会随之而改变。电容感应弛豫振荡器对不一样的电容产生不一样频率的方波。脉宽调制模块和计数器对输出的频率计算。通过检测计数器的数值和与设定阈值进行比较,可以间断电容感应开关的开合。
软件部分集成了补偿因环境变化和传感器物理特性差异的算法,还可以识别按键的标识、滑条的位置和二维触摸板的位置,使得电容感应开关稳定。

图3 电容感应原理
电容感应在本设计里做成一个滑条,手指在上面滑动就可以改变特定界面下特定的量,如多媒体下的音量,空调界面下的风量等。电容感应滑条的应用与传统的机械开关旋钮等相比,具有耐用、美观、操作方便等优点。驾驶员不用精确对准那个按钮去调节,而是大概朝着滑条的位置就可进行模糊的调节。
依照电容感应原理,本设计PCB滑条的设计如图4所示。

图4 电容感应PCB的设计
外形设计
与现在市面上的各款中控台面板相比,此款中控台的设计具有很强的视觉冲击。灰白色的显示和控制部分嵌在黑色的假想车身中,而黑色的按键嵌在白色的操作界面中,对比鲜明,富有时尚感。整个操作界面上没有杂乱的按键,圆形的触摸屏与环绕四周的按键搭配,既显得匀称又不会给人单调的感觉。如图5所示。

图5 车载面板外观设计
软件设计
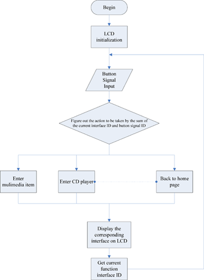
本设计中的软件部分占用了8K的FLASH容量,通过一个主循环查询按键的输入,再结合当前的界面组合出一种任务。软件流程图:
优点与创新
简单的操作界面
摒弃了传统的多按键设计方式,操作界面仅由五个按键和一个电容感应滑条构成,仍然能够有效控制包括FM收音机、多碟CD播放器、DVD播放器等在内的多媒体系统以及车载空调、时间日期显示、车内外温度显示和系统设置等多项功能。五个按键在不同条件下可以实现不同的控制功能,不会因为按键的减少而影响使用。而且按键分散,只要大致判断其方位就能够进行正确操作。相对于同样实现上述功能的、满是按键的中控台,电容感应中控台在外观上有着其无可比拟的优势,简洁的操作界面设计不仅在视觉上给人清新的感觉,在使用上也可以避免因为按键过多、过于密集引起的驾驶员的误操作,或延长寻找按键的时间。

图6 软件系统流程
时尚的外观
将iPod的设计元素融入到汽车中控台系统,是将时尚与科技结合在一起,这也是设计师一直以来所追求的方向。创新的设计将一改以往大部分汽车中控台多讲究实用的理念,真正将汽车中控台做成了一件艺术品,给人与众不同的感觉。
电容感应技术的应用
这是本款中控台最具特色的设计。电容感应控制相比于传统按键控制有着其无与伦比的优势。首先,滑条的形状可以任意确定,为圆形的感应区提供了可能,为美观的外形设计提供了前提。其次,电容感应部分由电路板上的金属膜片组成,覆盖上耐磨的表面覆盖件,不会因为压按的次数过多而产生磨损或失效,其可靠度大大优于普通按键。第三,滑条的设计,在选择菜单和调整一些模拟量(如音量、空调温度、风力大小等)时可以快速增大或减小,不需要多次重复按键,节省了操作时间。方便快捷的操作真正符合了人们对控制界面的要求。第四,将电容感应技术引入到汽车面板,不仅因为按键减少降低了汽车面板开模、制造、装配时候的复杂程度,也增加了使用的便捷性和趣味性——在厌倦了广泛运用的按键界面以后,滑条的确有趣,因而更具吸引力。驾驶乐趣其实不仅是传统的汽车性能所提供的,小小的中控台面板同样可以让驾驶过程愉快有趣。
集成度高
仅仅运用一片Cypress 21534系列芯片,利用其自身集成的电容感应模块,并辅助以少数按键即可对车上多种功能进行控制,取代了传统多按键的界面,集成度较高。在本设计中,21534系列芯片的所有管脚几乎均被利用,内存使用率也接近100%,充分发挥了此芯片的作用。此处因条件所限,各项控制均由液晶模拟,在实际运用中可以采用管脚复用来同时驱动执行器,实现了由一块芯片代替多块芯片的要求。即使在实际运用中再分配一块芯片单独控制液晶显示屏,此设计仍具有很高的集成度。
节省开发时间
利用Cypress21系列芯片所集成的电容感应模块来开发感应式汽车中控台操作系统,相比起其他单片机,首先在时间和编程方面有优势,同时还省时省力。另外PSoC系统所拥有的模块化编程方式非常方便,加上可以直接调用的API函数,大大缩短了芯片开发时间。可视化配置系统、模块、引脚的各项参数,其优点在于不会忘记某个参数的配置,而且无需记住寄存器名称和各位的具体含义,也节省了查阅手册的时间。