2025年11月14日
配天机器人2025年11月14日
TE2025年11月14日
西门子2025年11月14日
新时达2025年11月14日
蔡司工业
2025年11月13日
埃尔森
2025年11月10日
BBS
2025年11月07日
劳易测
2025年11月06日
和利时
2025年11月14日
威图
2025年11月14日
TE
2025年11月14日
KUKA
2025年11月14日
先导智能
2025年11月14日
TDK
传感器的应用并不仅仅局限于检测关键的汽车操作和安全因素或向轿车必须安装的 OBD(车载诊断)系统报告OEM 们对传感器的信心已随传感器的功能和可靠性的提高而提高,而且传感器成本已降低,因此传感器目前在乘客区中起着更多不同的作用——使乘客区安全、舒适、便利和一应俱全。轿车和卡车越来越多地提供家庭娱乐项目——但却是在四个或更多个轮子的车上提供,乘客区及其占用者的每一方面都要接受评估。
今天的轿车装满了传感器,用以提供性能和安全的关键数据。一开始,传感器是信号路径中的第一条链路,用来监视引擎和传动系统的各项参数,比如氧气、流体、温度、电压和电流,但它们的用途很快扩大到了来自各种致动器和电动机的反馈回路,其中包括防抱死系统和电动窗电动机。当然,传感器对于气囊部署系统的碰撞传感是至关重要的。
一、我知道你在那里
传感器始终存在描述简单的目标物理变量和具体安装现实情况之间的矛盾。大多数传感器可测量人们很熟悉的容易理解的因素,比如温度、压力、照明度、流量或速度。但是,当您检查这种情况的细节和约束条件时,您很快会明白:在这个条块分割、高度专用的世界里,为什么有这么多传感器(见附文《为了封装、服务和保护》)。当传感器必须测量人们看一眼就能明白的细节,但却必须用某种间接方法来推断其评估时,对传感器的选择可能特别令人沮丧。
这种情况是对乘客占用情况检测传感器的写照。汽车气囊越来越复杂,远远超出了最初为司机和前座乘客准备的单一迎面碰撞气囊。轿车目前配备了防侧撞气囊、气囊帘和多个排列复杂的气囊,还配备有与碰撞的角度和速度匹配的分段气囊。然而,如果气囊部署得过于侵略性,或者如果乘客是一名儿童,受到全面部署的气囊打击,那么气囊也可造成乘客受伤甚至死亡。
由于这些原因,汽车制造商们想让气囊部署系统知道对于人来说显而易见的信息:乘客数量、乘客的座位与坐姿、体格大小以及是否有人坐在儿童座位上。这些问题问起来容易,但却很难利用成本有效的可靠技术来回答。汽车厂商们正在使用不同方法,其中包括压力(重量)测量、成像(可视图像和红外线图像)甚至电场检测。
确定谁坐在轿车中的一个明显办法就是测量每位乘客产生的座位压力,使每个座位成为一个基本的磅称。实际上,使用一个压力传感器,如到处使用的硅应变传感器或霍尔效应传感,是不够的,因为坐姿、婴儿座位甚至一袋杂货都会影响传感器读数(图1)。因此,厂商们使用基本压力传感器或者霍尔效应传感器阵列来产生每个座位上的重量分布图。根据 Allegro Semiconductor 公司的说法,一个典型的座位总共有 14个~16 个霍尔传感器的输出,因此占用情况检测器系统能够评估这个人的体格大小,或者,如果它是在评估轿车座位,它就能评估座位是否被占用。该系统既有各种读数,又有其它数据,比如来自安全带系统的信息,表明安全带是否扣好以及带上的拉力。

图1,设计师在轿车中单独使用 IC 霍尔效应传感器(比如 Allegro Microsystems 公司生产的这种传感器)进行运动控制反馈,或成群地使用它们进行乘客占用情况检测。
工程师们必须把这些传感器设计并制造到座位结构中,不能在轿车的内部设计完成以后才把它们作为附件设计进去。传感器 OEM 们确确实实必须按照经常反复念叨的老话去做:及早与汽车厂商或越来越多地与子系统供应商们(他们把完整的高级组件作为插入式部件提供给汽车制造商)合作,提供完整的解决方案,而不只是 IC。
解决座位是被占用问题的另一种方法是使用几个红外线成像传感器。这种方法以电子方式来操纵这种热电堆阵列,(据 Melexis 等厂商说它采用的元件有100个之多),因此它能扫描汽车中的各个座位位置。MLX90247 阵列——它通常安装在轿车车顶的装饰物中,作为圆顶灯组件的一部分,或在其附近——使用一个聚焦的视野来避免把司机混淆为乘客。除了一个镜头以外,它还需要一个温度测量器件(如热敏电阻),以便在环境温度范围内对阵列的读数进行冷端补偿。
一些厂商提供的不是红外线传感,而是可见光成像。Micron Technology 公司提供一种 1050纳米~450 纳米 CMOS 图像传感器,其敏感范围包括可见光波段以及近红外波段。在白天,这种 750x480 像素传感器使用自然光;在晚上,它使用发射红外线的 LED 来照明。它设计用来与中等速度的 DSP 配合,以 10 位/像素的分辨率和 100帧/秒的成像速率捕获并评估一帧帧图像,以便在碰撞发生、气囊弹出时,确定乘客的确切位置和方向(甚至能知道是前倾还是侧倾)。为了降低 DSP 的处理负荷,算法评估整个图像画面,然后只对画面中乘客部分进行下一步分析。
不论汽车制造商更喜欢可见光传感器还是红外线传感器,他们都必须做出其它决定,其中包括是使用单个成像阵列还是成对的立体成像阵列,是使用彩色传感器还是黑白传感器,甚至是否将传感器阵列装在轿车内不同部位以便提供不同视角图像。
二、别忘了场论
虽然检测座位压力和图像传感都是有效的方法,但是一种更微妙的方法则是 Freescale Semiconductor 公司(曾是 Motorola 公司的一部分)和 Elesys 公司合作研制的一种系统的基础。这种方法就是“电场传感”,它利用各种物体因具有带电原子而产生的电场。电场传感是一种3D图像传感形式,利用多个电极收集到的信号来“描绘”座位占用情况。
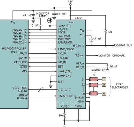
Freescale 公司的 MC33794 是此类电场传感器的核心(图 2)。它内部有一个 120kHz 振荡器,可将信号通过一个内部电阻器发送到传感器的各个电极。内部电阻器上的电压降是电极对地电容的函数。这种加在MC33794 的 9 个电极上的电容性负荷构成了被传感的电场。

图2,Freescale 公司的传感器使用一个 120kHz 振荡器,通过多个点检测电场,从而检测乘客。它还可以检测水汽和其它现象。
电场传感法的关键是天线。一付典型的天线位于距离MC33794 及其相关电子电路 1~2 米远的地方,尺寸大约是鼠标垫那么大。汽车制造商可以使用作为轿车座位一部分的导电性泡沫塑料来制造天线。通向天线的传输线路中的杂散干扰可能使预想的天线区域信号变模糊,为了把这种干扰降至最低程度,MC33794 能主动驱动屏蔽装置来降低负荷,这与电压表的灵敏模拟输入端上的保护输入类似。
霍尔效应和电场传感都不只是处理乘客区中的体积占用情况。这两种传感器可能是轿车乘客用来启动仪表板控制器、车窗和其它功能的无触点开关和按钮的核心。从理论上说,这种方法可以提高可靠性和延长工作寿命,并避免由于触点侵蚀、污垢积累、机械应力而造成的各种问题。电场传感还能检测挡风玻璃上的水或水汽。
在所有这些可供选择的占用情况检测方法中,哪一种最好?如以往任何时候一样,答案是“得看情况”。每一种技术在成本、布局和性能一致性方面各有利弊。例如,您必须在汽车设计周期的早期,仔细地把霍尔传感器或电场传感器设计到座位中。相比之下,您可以在更晚的阶段增加红外线传感器。然而,环境温度和照明会影响红外线传感器,因此设计师必须补偿这些影响,还要了解如果传感器未得到适当控制,充足的阳光会带来哪些性能限制和影响。可见光成像器在日光下没问题,但必须具有适合于从充足阳光环境到阴影环境的动态范围。