info
西门子:电池白皮书
行业动态
MORE...
应用案例
MORE...
技术前沿
MORE...
当前位置:首页 技术 正文
下一代的车载网络 - FlexRay
转载 :  zaoche168.com   2008年07月01日

来源:  电子产品世界

  FlexRay车载网络标准已经成为同类产品的基准,将在未来很多年内,引导整个汽车电子">汽车电子产品控制结构的发展方向。FlexRay是继CAN 和LIN之后的最新研发成果,可以有效管理多重安全和舒适功能:譬如,FlexRay适用于线控操作(X-by-Wire)。

  本篇技术背景报告为我们大致介绍了FlexRay在车内网络中的应用,并描述了其网络协议,包括帧格式、拓朴、总线信号和节点状态转移。报告中还对FlexRay和CAN进行了比较,最后还附加了有关FlexRay芯片的资料以及得益于富士通微电子美国公司的开发支持。基于博世公司的许可,富士通已经推出了FlexRay初学者套件和FlexRay 控制器应用型标准产品(ASSP)。


表1 汽车网络标准

  FlexRay是戴姆勒克莱斯勒公司的注册商标。FlexRay联盟 (FlexRay Consortium)推进了FlexRay的标准化,使之成为了新一代汽车内部网络通讯协议。富士通集团是FlexRay联盟的准成员,同时还是AUTOSAR(汽车开放系统架构组织)、JasPar(日本汽车软件平台和架构)的正式成员。

FlexRay的优势

  FlexRay关注的是当今汽车行业的一些核心需求,包括更快的数据速率,更灵活的数据通信,更全面的拓扑选择和容错运算。

  因此,FlexRay可以为下一代的车内控制系统提供所需的速度和可靠性。CAN网络最高性能极限为1Mbps。而FlexRay两个信道上的数据速率最大可达到10Mbps,总数据速率可达到20Mbit/秒,因此,应用在车载网络,FlexRay 的网络带宽可能是CAN的20倍之多。

图1-FlexRay 拓扑

  FlexRay还能够提供很多CAN网络所不具有的可靠性特点。尤其是FlexRay具备的冗余通信能力可实现通过硬件完全复制网络配置,并进行进度监测。FlexRay同时提供灵活的配置,可支持各种拓扑,如总线、星型和混合拓扑(见图1)。设计人员可以通过结合两种或两种以上的该类型拓扑来配置分布式系统。

  另外,FlexRay可以进行同步(实时)和异步的数据传输,来满足车辆中各种系统的需求。譬如说,分布式控制系统通常要求同步数据传输。

  为了满足不同的通信需求,FlexRay在每个通信周期内都提供静态和动态通信段。静态通信段可以提供有界延迟,而动态通信段则有助于满足在系统运行时间内出现的不同带宽需求。FlexRay 帧的固定长度静态段用固定时间触发(fixed-time-trigger)的方法来传输信息,而动态段则使用灵活时间触发的方法来传输信息。

  FlexRay不仅可以像CAN和LIN网络这样的单信道系统一般运行,而且还可以作为一个双信道系统运行。双信道系统可以通过冗余网络传输数据——这也是高可靠系统的一项重要性能。

        如表1所示,FlexRay的各种特点均适合实时控制的功能。在表内列出的各种网络协议中,FlexRay具有最为出众的性能。图2 进一步就节点成本和数据速率两方面,对各种网络标准做了比较。表2中,对FlexRay和CAN做了详细比较。

图 2-协议数据速率的比较

表2—FlexRay和CAN的比较

  注释: 混串音:导致损坏的错误传输
  BG: 总线监控器
  CC:通信控制器
  BD:总线驱动器

FlexRay的应用

  正如图3所示,FlexRay 面向的是众多的车内线控操作(X-by-Wire)。图中还展示了一个把FlexRay 和CAN网络结合的网关。

图3—带有CAN网络扩充的FlexRay线控操作

FlexRay 导线控制应用的例子包括:
 
  * 线控操作转向-典型的是使用电子控制单元

  *防抱死制动系统(ABS)-包括车辆稳定控制(VSC)和车辆稳定助手(VSA)

  *动力系——代替现有的机械系统控制电子节气门。该电子节气门和现有系统结合工作,如电脑化燃油喷射器、电脑化可变进气系统、电脑化怠速控制系统。

FlexRay 节点运算

  每个FlexRay节点都包括一个控制器和一个驱动器部件(见图4)。控制器部件包括一个主机处理器和一个通信控制器。驱动器部件通常包括总线驱动器和总线监控器(可选择)。总线驱动器将通信控制器与总线相连接,总线监控器监视接入总线的连接。主机通知总线监控器通信控制器分配了那些时槽。接下来,总线监控器只允许通信控制器在这些时槽中传输数据,并激活总线驱动器。若总线监控器发现时间时序有间隔,则断开通信信道的连接。

图4-FlexRay 节点

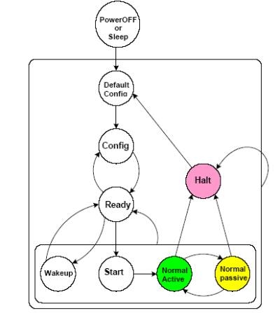
如图5所示,FlexRay的节点有几个基本的运行状态:

*配置状态(默认配置/配置)-用于各种初始化设置,包括通信周期和数据速率

*就绪状态-用于进行内部的通信设置

*唤醒状态-用于唤醒没有在通信的节点。在该状态下,节点向另一节点发送唤醒信号,唤醒并激活通信控制器、总线驱动器和总线监控器。

*启动状态-用于启动时钟同步,并为通信做准备。

*正常状态(主动/被动)-可以进行通信的状态

*中断状态-表明通信中断

图5- FlexRay 状态转移

  FlexRay节点还有与错误处理相关的状态转移。这些转移是在时钟同步和时钟校正错误的错误计数器的数值基础上加以管理的。当个别节点的时钟与FlexRay同步节点时钟有所出入时,就会出现时钟校正错误。FlexRay 网络有一个或一个以上传输同步信息的同步节点。在收到任意一条同步信息后,节点会将其时钟与同步节点的时钟相比较,并根据同步需要做出必要的变化。

  每个节点都要进行错误计数,其中包括时钟同步中连续发生错误的次数。同时,节点还要监测和帧转移/接受状态相关的错误,其中包括语法错误、内容错误、总线干扰错误以及转移冲突所导致的错误。一旦某节点发现该类错误,就会通知主机处理器。错误计数器的使用取决于应用用途和系统设计。

图6- 错误状态转移

FlexRay帧和信号

FlexRay使用的通信帧有三个帧段。(见图7)

图7-FlexRay通信帧

  和CAN网络的事件触发协议不同的是,FlexRay使用时间触发协议来转移帧。FlexRay的时间触发模式可以确保数据按照事先确定的时间表进行传输。此外,双冗余通信信道Ach和Bch都能传输数据。
头段包括以下几位:

*保留位-为日后的扩展做准备

*负载段前言指示-指明帧的负载段的向量信息。在静态帧中,该位指明的是NWVector;在动态帧中,该位指明的是信息ID

*零帧指示-指明负载段的数据帧是否为零

*同步帧指示-指明这是一个同步帧

*起始帧指示-指明发送帧的节点是否为启始帧

*帧ID-指明在系统设计过程中分配到每个节点的ID(有效范围:1至2047)

长度-说明负载段的数据长度

* 头部CRC- 表明同步帧指示器和起始帧指示器的CRC计算值,以及由主机计算的帧ID和帧长度

*周期-指明在帧传输时间内传输帧的节点的周期计数

帧的负载段包括三个部分:

*数据-可以是0至 254字节

*信息ID-任意。 该信息ID 使用负载段的前两个字节进行定义,可以在接收方作为可过滤数据使用。

*网络管理向量( NWVector)——任意。该向量长度必须为0至10个字节,并和所有节点相同。

  该帧的尾段包括硬件规定的CRC值。这些CRC值会在连接的信道上面改变种子值,以防不正确的校正。FlexRay 在时槽中传输帧。图8展示了与FlexRay周期有关的时槽的组成结构。

图8-FlexRay时槽

  在物理层,FlexRay根据uBP和uBM的不同电压,使用不同的信号BP和BM进行通信。四个信号(见图9)代表了FlexRay总线的各种状态:

*Idle_LP: 低功率状态

*Idle: 无通信状态

*Data_1: 逻辑高

*Data_1:逻辑低

注意在Data_1 和Data_0之间不允许有冲突

图9-FlexRay总线状态

富士通微电子提供的FlexRay解决方案

  经过数年的改进,FlexRay网络标准已经成熟,系统开发商可以在新一代汽车中应用该标准。富士通已开发出了带有FlexRay IP的开发系统和微控制器。图10展示了该开发进程的路线图

图10 –FlexRay路线图

  富士通全新FlexRay初学者套件(SK-91F467-FLEXRAY)可确保设计者评估富士通独立的FlexRay控制器(MB88121A)以及富士通的32位闪存微控制器MB91F467DA。该套件包括DECOMSYS::COMMSTACK 驱动库,可确保毫无困难地接入FlexRay通信控制器MB88121A。该套件包括以下几部分:

*32位闪存微控制器MB91F467DA

*FlexRay 应用标准型产品 MB88121A

*两个FlexRay 信道(信道A,信道B)

*FlexRay 板上物理层RS485

*供TZM的PL模块使用的FlexRay物理层插件(FT1080)

*32 Mbit板上静态随机存储器

*三个高速CAN接口

*三个通用异步接收/发送装置(UART)( (可配置RS232- 或 LIN模式 )

*供用户使用的96针/48针连接器(DIN 41612)上的外部总线接口

*FlexRay CD上的应用例子

*CD上的Softune Workbench开发环境

*DECOMSYS 工具链示范CD

图12-最新FlexRay启动套件板

  富士通还提供支持FlexRay协议2.1版本(ES2)的FlexRay应用型标准产品。该应用型标准产品具有以下特性:

  *QFP64

  *0.5脚间距/10 x 10 mm

  *单电压

  *时钟规格,4/5/8/10 MHz 晶振

  *可配置的平行主机接口,可与8位、16位 、32位微控制器兼容,最大频率为33MHz(目标)

  *串行主机接口(今后的器件将予以支持)

  2006年,富士通将推出两款具有集成FlexRay的FR系列32位微控制器。图13展示了首款该类MCU的一些特点 。图14展示了第二款带有更多板上外围功能的

图13-富士通第一款FlexRay MCU(规划中)

图14-功能加强的富士通FlexRay MCU(规划中)

  富士通微电子(上海)有限公司是富士通在中国的半导体业务总部,于2003年10月成立,在北京、深圳等地均设有分公司,负责统筹富士通在中国半导体的销售业务。

  富士通微电子(上海)有限公司的产品包括专用集成电路(ASIC)、单片机(MCU)、专用标准产品(ASSP)/片上系统(SOC)和系统存储芯片,它们是以独立产品及配套解决方案的形式提供给客户,并应用于广泛领域。在技术支持方面,分布于上海、深圳、香港、新加坡的ASIC支持设计中心和分布于上海、香港的系统解决方案设计中心及集成电路设计中心通过与客户、设计伙伴、研发资源及其他零部件供应商的沟通、协调,共同开发完整的解决方案,从而形成一个包括中国在内的完整的亚太地区设计、开发及技术支持网络。欲了解更多信息,请访问网站:

品牌社区
—— 造车工艺 ——
—— 数字化制造 ——
—— 智能驾驶 ——
—— 新能源技术 ——
—— 机器人技术 ——